I w tym właśnie cały pies pogrzebany.pytlar pisze:chyba ze macie klime to odpada taki sposob
Dołem wyjdzie znacznie szybciej.


'89 2.0 Turbo downgradeTa. nie ma buczenia- cięzko pali.Robert pisze:Charakterystyczne buczenie = pompa paliwa. Poszukaj (na forum), a znajdziesz.
nie mogę się z tym zgodzić, też tak kiedyś myślałem i pewnie nigdy bym nie dociekł dlaczego auto się nie chce płynnie wkręcać i lubi sobie czasem zgasnąć podczas hamowania, gdybym nie zweryfikował tego założeniad-r-a-g-o-n pisze:pompa paliwa dziala bo inaczej wogole by nie odpalal.

'89 2.0 Turbo downgrade

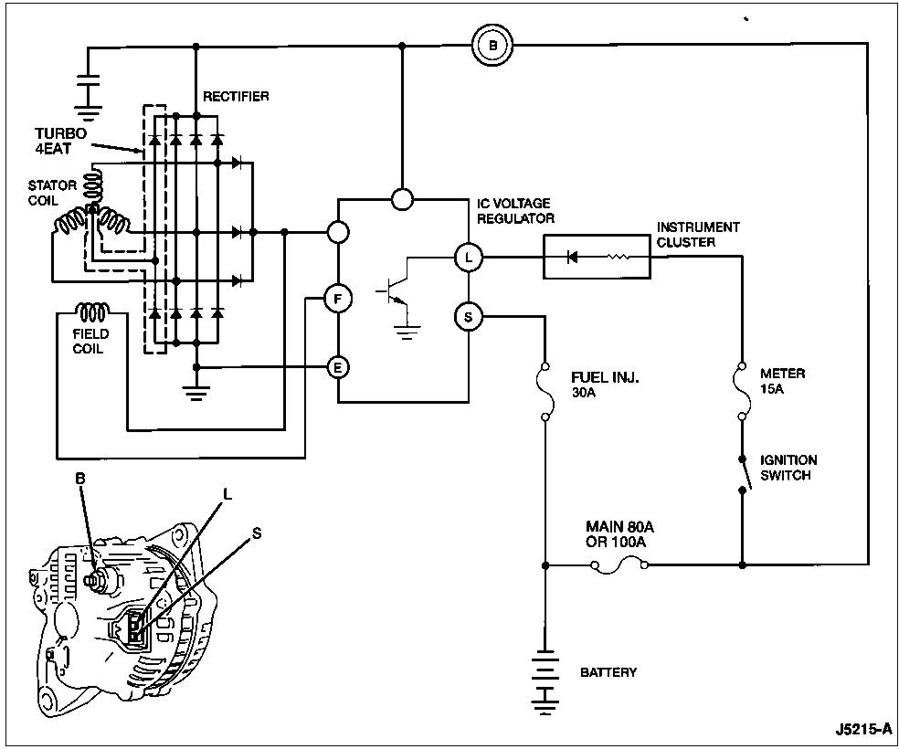
'89 2.0 Turbo downgradeTo ma raczej związek z czymś innym , ale nie z alternatorem ,jeśli jest dobre ładowanie .adrian_seki pisze:Czy ktoś może mnie nakierować na ten temat ze auto długo kręci przy odpaleniu oraz że ma to związek z alternatorem - nawet nie mam pojęcia co wpisać w wyszukiwarkę...
Auto długo mi kręci przy odpaleniu silnika oraz po odpaleniu nie ładuje. Ładowanie zaczyna się po chwili dopiero.